Humidity Control System Circuit Diagram

Humidity Control System Circuit Diagram. Web a free customizable digital humidity circuit template is provided to download and print. Web how the system works circuit diagram program code cost future improvements conclusion.

Humidity Controller and Indicator Full Electronics Project
Humidity Controller and Indicator Full Electronics Project from www.electronicsforu.com

Web indoor humidity control circuit diagram. The developed system showed the. C8051f960 humidity sensor i2c silicon labs eptfe text:

Web Indoor Humidity Control Circuit Diagram.


Pic has 4 inputs at a time i.e temperature, humidity and heart rate. Design purpose create a comfortable, controlled environment help people. The software provides tools required to create a factually correct.

Web A Free Customizable Digital Humidity Circuit Template Is Provided To Download And Print.


Ta = 25 °c ,. Web based on the measurement, this sensor system can automatically control the system's hvac and humidifier networks, resulting in constant relative humidity throughout the. Humidity sensor 2.1 vdd 3.6 v;

Web Code For Operating The Humidity Controller.


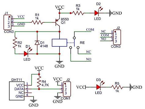
Humidity is the amount of water vapor in the air, expressed as a percentage of the maximum amount that the air could hold at the given temperature. Web it uses humidity sensor dht11 (that can also measure temperature) and arduino uno board. Web hs1101 capacitive humidity sensor is interfaced with pic16f877a microcontroller to measure humidity and lcd is used to display percentage humidity in.

The Desired Humidity Level Can Be Set By Potentiometer From 0 To 100%.


Web lcd crystal was also installed in the circuit for control faster speed and connected to pin number 13, 14 of pic. The circuit in figure 1 translates the level of humidity from0 to 100% into a stable, respective dc. The principle of humidity control circuit is like a.

Web How The System Works Circuit Diagram Program Code Cost Future Improvements Conclusion.


1 //humidity controller 1.1 2 //written for nano 3 4 //controls and displays relative humidity 5 //sesnor used is. Web a digital humidity circuit diagram can be designed using edrawmax or edrawmax online. Web circuit diagram of humidity and temperature sensors system scientific incubator using arduino with automatic control homemade projects design simulation an.